How to Buy a Used Tesla with FSD: Avoid Losing FSD Features

MAY 12.2025, By lan

Share:

1. Introduction

   Buying a used Tesla with Full Self-Driving (FSD) can be tricky. Many buyers worry about losing the FSD feature after purchase. This guide will help you avoid common pitfalls and keep your FSD.

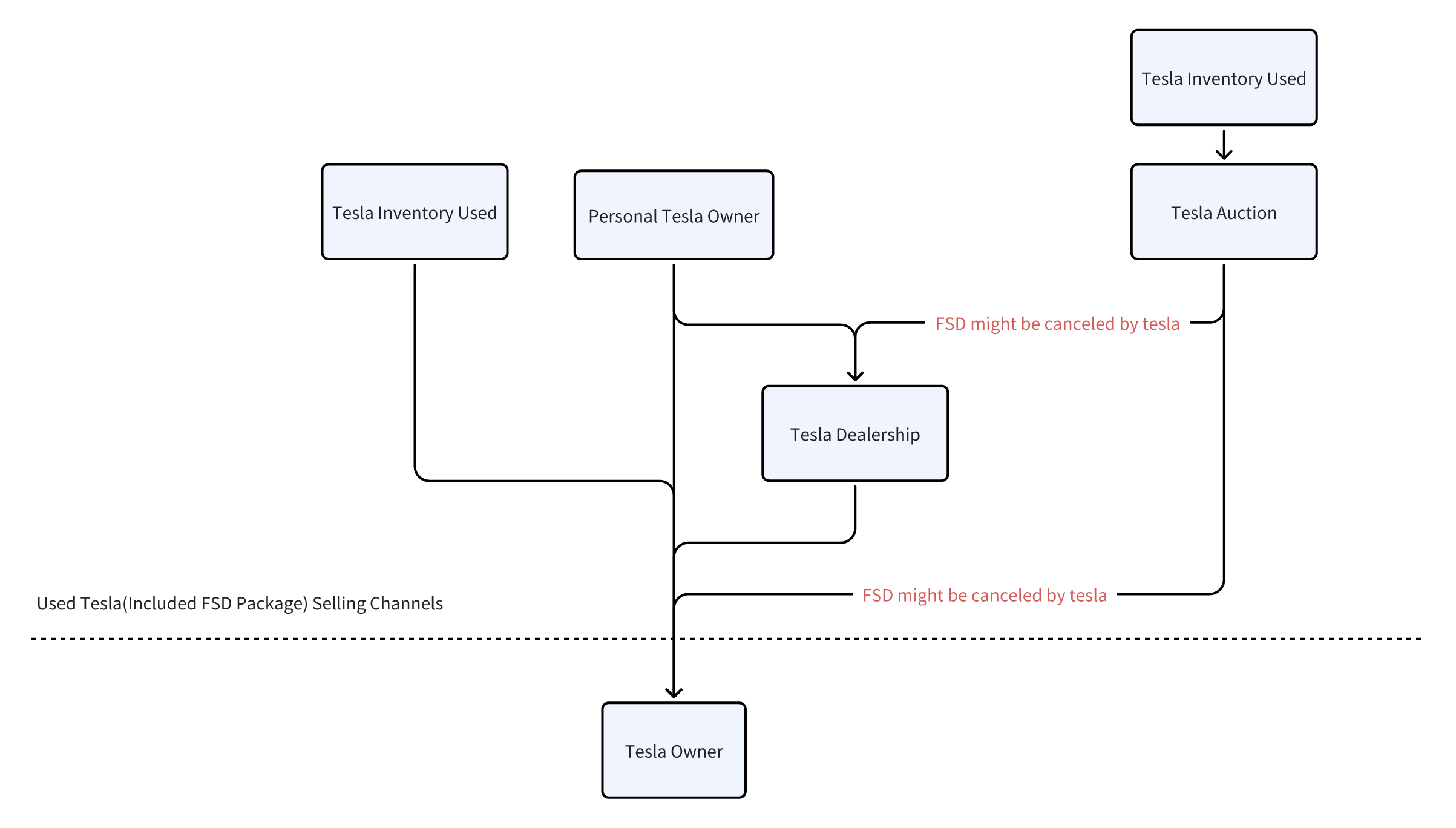
2. Main Risks When Buying Used Tesla with FSD

Below is a summary of common risks and how to avoid them:

Channel Risk How to Avoid
Private Seller Seller may transfer FSD to another car - Ask seller to log in to Tesla App and show "Included Package" on the Software page.
- Remove seller's device access after account transfer.
Dealer Auction car or FSD subscription disguised as purchase - Check Carfax for "Tesla Auction" records.
- Ask for purchase invoice.
- If FSD is included, get it in the contract.
Tesla Auction System may remove FSD Do not buy cars from Tesla auctions.

3. Three Steps to Secure FSD Ownership

Step 1: Check on the Car Screen

   Go to the car's Software page.

   Look for "Full Self Driving Capability - Included Package".

   If you see "Full Self-Driving Computer" or a subscription end date, FSD may not be permanent.

Step 2: Verify the Car's Source

   For private sellers: Ask for the original purchase contract. Make sure FSD was a one-time purchase, not a subscription.

   For dealers: Request a Carfax report. Avoid cars with "Tesla Auction" records. These cars often lose FSD.

Step 3: Official Verification

   Call Tesla customer service at (877) 798-3752.

   Give them the VIN and ask for email confirmation of the FSD status.

4. High-Risk Phrases and How to Respond

1. FSD May Be Transferred After Account Change

   Some sellers can transfer FSD to another car if the original owner's device access is not removed.

Solution: After the sale, change the owner info and remove the old owner's device access.

2. "Pay First, Register Later" Trap

   Some dealers ask for payment before registration. They may confuse FSD purchase with subscription.

Solution: If FSD is included, get it in the contract. Or avoid buying from such dealers.

3. FSD Subscription Disguise

   Dealers may show FSD as active during viewing, but it is only a subscription.

   Solution: Check the Software page for a subscription end date.

5. Conclusion

   Buying a used Tesla is not a gamble. It is an information battle. Remember these three key points: Check the screen, verify records, and transfer ownership quickly. Stay alert, and you can keep your FSD safe.

Ice Velvet Static Glassroof Sunshade for Model Y Juniper 2025-2026

$99.00
$99.00

Introducing the ultimate sunshade for Model Y Juniper - perfect blend of protection and elegance.

  • Blocks 99.9% of infrared and visible light with UPF>50+ protection
  • Upgraded Ti-Ultra Light honeycomb reflection layer repels all UV wavelengths
  • Premium suede inner layer matches Tesla's original roof color
  • Static cling installation with special coating for perfect fit
  • Memory manganese steel frame ensures complete coverage

Our Model Y Juniper sunshade features advanced thermal protection technology. The outer titanium silver layer reflects heat without absorption. The inner velvet provides a factory-matched finish that looks built-in. Installation requires no adhesive, withstands high temperatures, and won't sag over time. The reinforced frame opens perfectly every time and folds easily for storage in your trunk.

Quantity